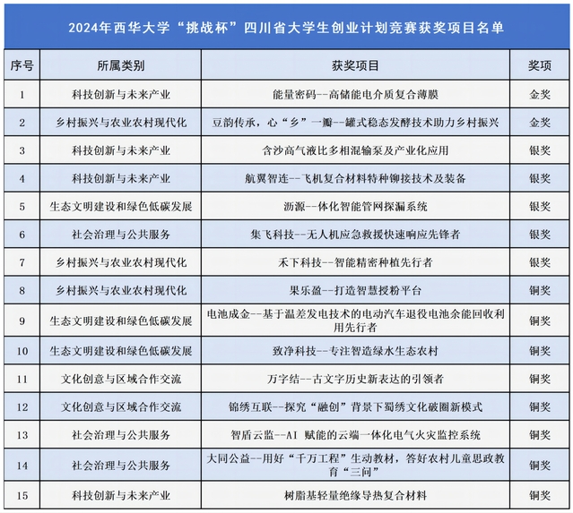
近日,2024年“挑战杯”四川省大学生创业计划竞赛获奖名单正式公布。经过激烈角逐,由我院副院长林洪斌副教授指导的“豆韵传承,心‘乡’一瓣——罐式稳态发酵技术助力乡村振兴”项目获得金奖。
学院高度重视2024年“挑战杯”竞赛活动,从赛前宣传动员、报名、初选推荐等方面积极组织开展工作。该项目指导老师林洪斌对项目开展指导、打磨,团队成员积极备战,成功从全校各学院共推荐96个项目中脱颖而出,成为入围省赛训练营的16支团队之一。经过层层角逐,最终斩获金奖。
据悉,此次竞赛共吸引全省126所高校共计1440件作品参赛,经初审后确定615个项目进入终审决赛,320个项目进入终审答辩,经过激烈角逐,最终共评出金奖118项、银奖202项、铜奖295项。
我院一直以来高度重视学科竞赛在育人中的重要作用,在人才培养、资源统筹、以赛促教、以赛促学等方面持续发力,广泛动员,精心组织,营造良好的竞赛氛围,为学生成长提供有力保障。

责编:周羿清
编审:张广峰
地址:365电子官网·(中国)官方网站
邮编:610039
电话:028-87720552
传真:028-87720552
官方微信